開発中
SIM1-02D2M

パッケージ名 : DIP40
RoHS : YES
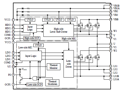
SIM1-02D2Mは、出力素子、プリドライバおよび制限抵抗付きブートストラップダイオードを1パッケージにした、高圧3相モータ用ドライバです。ユニバーサル入力仕様の小~中容量モータのインバータ制御に最適です。
データダウンロード
設計サポート
特長
- Pbフリー(RoHS対応)
- 温度モニタ機能搭載
- ブートストラップダイオード内蔵
(制限抵抗60 Ω) - CMOS(3.3 V、5 V系)入力レベル対応
- 保護回路動作時エラー信号出力(FO端子)
- 保護機能
- 過電流保護機能
ハイサイド(OCP1):自動復帰
ローサイド(OCP2):自動復帰
電源電圧低下保護機能
ハイサイド(UVLO_VB):自動復帰
ローサイド(UVLO_VCC):自動復帰
サーマルシャットダウン(TSD):自動復帰
アプリケーション
- 冷蔵庫のコンプレッサ駆動
- 洗濯乾燥機のファン・ポンプ駆動
- エアコンのファンモータ駆動
- 空気清浄機のファンモータ駆動
主要特性
| タイプ | パワーIC |
|---|---|
| 出力耐圧 | 600 V |
| 出力電流 | 2.0 A |
|
RDS(ON) max./ VCE(SAT) typ. |
3.6Ω |
| 出力素子 | MOSFET |
| 入力スレッシュ | 3.3/5.0 V |
| UVLO | 有 |
| 過電流(OCP or OCL) | OCP |
| 温度検知 | サーマルシャットダウン |
| エラー出力 | 有 |
| 3シャント対応 | 有 |
| ブートストラップダイオード | 内蔵 |
| 同時オン防止機能 | 無 |
| Reg出力 | 無 |
| 質量 (Typ.) | 5.2 g |
| 車載対応 | NO |
応用回路例

ブロックダイアグラム

各端子機能

外形図

製品のお問い合わせやご相談はこちら
ご希望の製品がラインアップから見つからない場合もお気軽にお問い合わせください。