新產品
SIM1-10F1M

封装名 : DIP40
RoHS : YES
设计支持
特性
- 无铅(符合RoHS)
- 搭载有温度检测功能
- 内置自举二极管
(限流电阻60Ω) - 可对应CMOS(3.3V、5V)输入电平
- 保护电路动作时输出报警信号(FO端子)
- 保护功能
过电流保护功能
High-Side(OCP1):自动恢复
Low-Side(OCP2):自动恢复
电源电压欠压保护功能
High-Side(UVLO_VB):自动恢复
Low-Side(UVLO_VCC):自动恢复
度过热保护(TSD):自动恢复
应用
- 冰箱的压缩机驱动
- 洗衣机干燥风机・水泵驱动
- 空调风机马达驱动
- 空气净化器的风机马达驱动
主要规格
| 類型 | 功率 IC |
|---|---|
| 输出耐压 | 600 V |
| 输出电流 | 10.0 A |
| RDS(ON) max./ VCE(SAT) typ. |
1.65 V |
| 输出元件 | IGBT |
| 输入阈值 | 3.3/5.0 V |
| UVLO | 有 |
| 过电流(OCP or OCL) | OCP |
| 温度检测 | 过热保护 |
| 警信号输出 | 有 |
| 对应3相电流 | 有 |
| 自举二极管 | 内置 |
| 防止上下同时打开 | 无 |
| Reg输出 | 无 |
| 质量 (Typ.) | 5.2 g |
| 车载品对应 | NO |
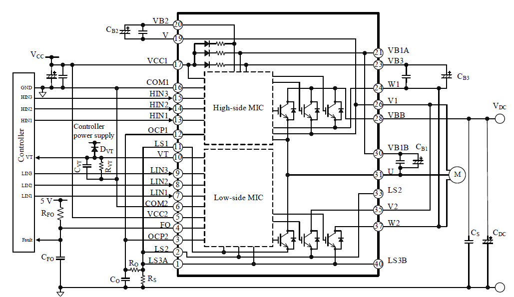
典型电路示例

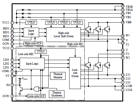
内部框图

端子连接图

外形图
