量産中
STR-A6062H

パッケージ名 : DIP8(6ピン抜き)
RoHS : YES
設計サポート
- 技術資料
特長
- ・電流モード型PWM制御
・ブラウンイン・ブラウンアウト機能
・オートスタンバイ機能
通常時動作:PWMモード
軽負荷時動作:バースト動作
・無負荷時入力電力 PIN < 25mW
・ランダムスイッチング機能
・スロープ補正機能
・リーディング・エッジ・ブランキング機能
・スタンバイ動作時のトランス音鳴り抑制機能
・保護機能
入力補正機能付き過電流保護(OCP):パルス・バイ・パルス
過電圧保護(OVP):ラッチ
過負荷保護(OLP):自動復帰、タイマ内蔵
過熱保護(TSD):ラッチ
アプリケーション
・低電力AC/DCアダプタ・白物家電
・補助電源
・OA、AV、産業機器など
主要特性
| 制御方式 | PWM |
|---|---|
| タイプ | パワーIC |
| 出力電力 | 26.5 W |
| RDS(ON) (max.) | 2.800 Ω |
| VDSS (min.) | 700 V |
| VCC (max.) | 32 V |
| 発振周波数(typ.) | 100 kHz |
| OCP | 有 |
| OLP | オートリスタート |
| OVP | ラッチ |
| ブラウンイン/アウト | 有 |
| TSD | ラッチ |
| 無負荷時消費電力 | <25mW |
| 質量 (Typ.) | 0.51 g |
| 電装品対応 | NO |
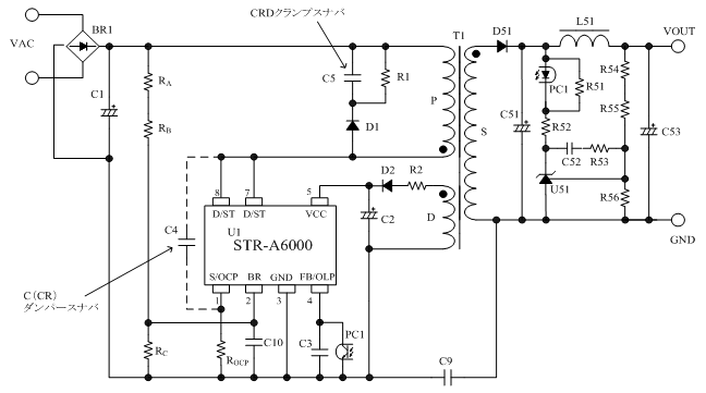
応用回路例

ブロックダイアグラム

各端子機能

外形図

シリーズラインアップ
STR-A6000 SeriesVDSS A605x:650V A606x:700V A607x:800V
| fosc | Products | Ron(Ω) | Pout*(W) |
|---|---|---|---|
| 67kHz | 79M 51M 52M 53M | 19.2 3.95 2.8 1.9 | 9 21 24.5 28 |
| 100kHz | 59H/69H/69HD 61H/61HD 62H/62HD 63HD | 6.0 3.95 2.8 2.3 | 19.5 23.5 26.5 28 |
製品のお問い合わせやご相談はこちら
ご希望の製品がラインアップから見つからない場合もお気軽にお問い合わせください。