新製品
SIM2622M

パッケージ名 : DIP40
RoHS : YES
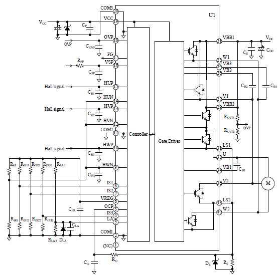
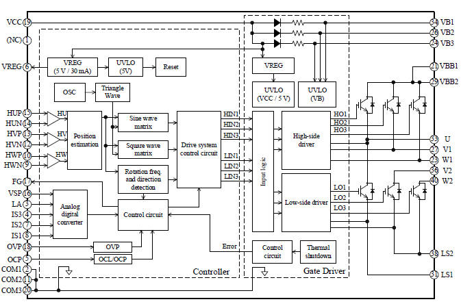
SIM2622Mは、ホール素子およびホールIC入力に対応した、正弦波駆動方式の高圧3相モータ用ドライバで、高効率で低騒音なモータ制御を提供します。高放熱DIPパッケージに、制御用IC、ゲート駆動用IC、3相分の出力素子とブートストラップダイオードを内蔵しており、モータ駆動回路の構成部品を大幅に削減できます。これにより、駆動回路の信頼性が向上するだけでなく、低容量な駆動回路を容易に構成できます。IS1、IS2、IS3端子の入力電圧を設定することで、回転方向やFG出力パルス、保護機能などを選択可能です。10極モータ使用時でも8極相当のFG信号を出力する、モータ8極10極両対応機能を搭載しています。ユニバーサル入力仕様の低~中容量モータのインバータ制御に最適です。
設計サポート
特長
- Pbフリー(RoHS対応)
- 絶縁耐圧1500 V(1分)保証
(UL申請中) - 低騒音、高効率(正弦電流波形)
- 部品点数削減
ブートストラップダイオード内蔵 - ホール素子およびホールIC入力対応
- 外部信号で、アプリケーションに応じた最適な設定が可能
– 回転速度
– 進角値
– 回転方向
– モータ極数
– モータロック検出有無 - 5 V基準電圧出力
(ホール素子の駆動などに使用) - 保護機能
– VREG端子電圧低下保護(UVLO_REG)
– 電源電圧低下保護
VBx端子(UVLO_VB)
VCC端子(UVLO_VCC)
– 過電流制限(OCL)
– 過電流保護(OCP)
–過電圧保護(OVP)
– サーマルシャットダウン(TSD)
– モータロック保護(MLP)
– 逆回転検出
– ホール信号異常検出
アプリケーション
- 洗濯乾燥機のファン・ポンプ駆動
- エアコンのファンモータ駆動
- 空気清浄機・扇風機のファンモータ駆動
主要特性
| タイプ | パワーIC |
|---|---|
| 出力耐圧 | 600 V |
| 出力電流 | 5.0 A |
|
RDS(ON) max./ VCE(SAT) typ. |
1.75 |
| 出力素子 | IGBT |
| 入力スレッシュ | ― V |
| UVLO | 有 |
| 過電流(OCP or OCL) | OCP |
| 温度検知 | サーマルシャットダウン |
| エラー出力 | 無 |
| 3シャント対応 | 無 |
| ブートストラップダイオード | 内蔵 |
| 同時オン防止機能 | 無 |
| Reg出力 | 有 |
| 質量 (Typ.) | 5.2 g |
| 電装品対応 | NO |
備考
| VDSS | IO | Part Number |
|---|---|---|
| 600V | 2.5A | SIM2621M |
| 5.0A | SIM2622M |
応用回路例

ブロックダイアグラム

各端子機能

外形図

製品のお問い合わせやご相談はこちら
ご希望の製品がラインアップから見つからない場合もお気軽にお問い合わせください。