開発中
SX68141M

パッケージ : SOP36
RoHS : YES
SX68141Mは、正弦波駆動方式の8極/10極対応高圧3相モータ用ドライバです。従来、10極DCモータの回転信号は15パルスですが、本ICは10極DCモータにおいて8極相当の12パルスの回転信号を出力できます。そのため、従来の8極DCモータのシステムを変更することなく10極DCモータを駆動できます。本ICは、ホール素子およびホールIC入力に対応しています。また、起動時はセンサレス制御による正弦波駆動方式を採用しており、スポークモータなどの起動時の音鳴りを低減できます。薄型のSOP36パッケージに、制御用IC、ゲート駆動用IC、3相分の出力素子とブートストラップダイオードを内蔵しており、モータ駆動回路の構成部品を大幅に削減できます。これにより、駆動回路の信頼性が向上するだけでなく、低容量な駆動回路を容易に構成できます。
データダウンロード
設計サポート
特長
- Pbフリー(RoHS対応)
- 低騒音、高効率(正弦電流波形)
- 起動時、停止時の音鳴り低減
- 部品点数削減
制限抵抗付きブートストラップダイオード内蔵 - ホール素子およびホールIC入力対応
- 回転パルス信号FG出力選択可能
(0.8 ppr/1.0 ppr/2.4 ppr/3.0 ppr) - 外部信号で、アプリケーションに応じた最適な設定が可能– 回転速度– 進角値– 回転方向– モータロック検出有無
- 多様な進角設定
(外部進角、内部1次~3次関数演算進角) 3.3 V基準電圧出力(ホール素子の駆動などに使用) - スタンバイ機能
- 発振周波数調整可能(OSCR端子)
- 保護機能– VREG端子電圧低下保護(UVLO_VREG)– 電源電圧低下保護 VBx端子(UVLO_VB) VCC1端子(UVLO_VCC)– 過電流制限(OCL)– 過電流保護(OCP)– サーマルシャットダウン(TSD)– モータロック保護(MLP)– 逆回転検出– ホール信号異常検出
アプリケーション
- エアコンのファンモータ駆動
- 空気清浄機・扇風機のファンモータ駆動
主要特性
| タイプ | パワーIC |
|---|---|
| 出力耐圧 | 250 V |
| 出力電流 | 2.0 A |
|
RDS(ON) max./ VCE(SAT) typ. |
1.5Ω |
| 出力素子 | MOSFET |
| 入力スレッシュ | ― V |
| UVLO | 有 |
| 過電流(OCP or OCL) | OCP/OCL |
| 温度検知 | サーマルシャットダウン |
| エラー出力 | 無 |
| 3シャント対応 | 無 |
| ブートストラップダイオード | |
| 同時オン防止機能 | 無 |
| Reg出力 | 有 |
| 質量 (Typ.) | 1.4 g |
| 車載対応 | NO |
備考
SX6814xM Series| VDSS | IO | RDS(ON) (max.) | Part Number |
|---|---|---|---|
| 250V | 2.0A | 1.5Ω | SX68141M |
| 600V | 1.0A | 6.0Ω | SX68140M |
| 1.5A | 3.6Ω | SX68144M | |
| 2.0A | 2.5Ω | SX68145M |
応用回路例

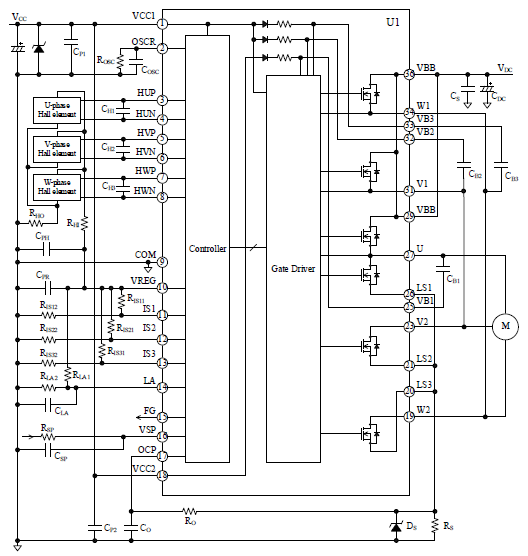
ブロックダイアグラム

各端子機能

外形図

製品のお問い合わせやご相談はこちら
ご希望の製品がラインアップから見つからない場合もお気軽にお問い合わせください。