OBSOLETE
SPI-8002TW

Package : HSOP16
RoHS : YES
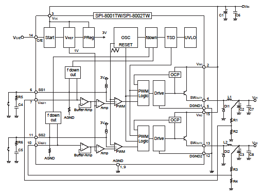
The SPI-8000TW series (SPI-8001TW, SPI-8002TW and SPI-8003TW) are a regulator IC provided with various functions required for the buck regulator as well as protection functions against overcurrent and overheat. Two of 1.5A variable outputs are provided in a package for surface mounting to realize a small and highly efficient switching regulator.
Data Download
Design Support
- Technical Documents
Technical Documents
Features
-
・ 2 regulators combined in 1 package
・ Output current:1.5A×2(HSOP16Pin surface-mount package)
・ High efficiency: TYP 78%
・ Variable output voltage: 1.0~24V
・ Built-in reference oscillator(250kHz)- Enables downsizing of the choke coil
・ Low circuit current consumption: ≦1μA (at output OFF)
・ High accuracy reference voltage:±1%
・ Built in foldback-overcurrent and thermal protection circuits
・ Built in ON/OFF circuit (soft start available) - per output
Application
・On-board local power supply・OA equipment
・For stabilization of the secondary-side output voltage of switching power supply
Specifications
| Built-in Power | Power IC |
|---|---|
| Output Method | Variable |
| Output Voltage | 24.0 V |
| Output Current | 1.5 A |
| Input Voltage Range | 4.5 to 20 V |
| Operating Frequency | 250 kHz |
| Synchronous / Asynchronous | Asynchronous |
| Current Mode Control | NO |
| Maximum Input Voltage | |
| Output On / Off | YES |
| Low ESR Capacitor Support | NO |
| Overcurrent Protection | Foldback Type |
| Phase Compensation | Built-in |
| Thermal Protection | YES |
| UVLO | NO |
| Package Weight (Typ.) | |
| Automotive Qualified |
Typical Application

Block Diagram

Questions or Comments?
Please feel free to contact us if you cannot find the desired product from the lineup.