OBSOLETE
STR-W6723N

Package : TO220F-6L
RoHS : YES
The STR-W6700 series products are power ICs for quasi-resonant type switching power supplies, incorporating a power MOSFET and a controll IC, The product achieves high efficiency and low noise power supply systems by the quasi-resonant operation and the bottom-skip quasi-resonant operation.
Data Download
Design Support
- Technical Documents
Technical Documents
Features
-
・Multi-Mode Control
-In Standby (Under Standby Load Conditions):
UVLO Intermittent Oscillation by low output voltage --- Switched by Standby Signal, or
Auto Burst-Oscillation --- Switched Automatically
-・Under Low to Middle Load Conditions: Bottom-Skip Quasi-Resonant Operation (Bottom-Skip QR)
-Under Middle to Rating (or Heavy) Load Conditions: Quasi-Resonant Operation (QR)
・Current-mode control
・Built-in PWM Oscillator
・Soft-Start Function
・Step-Drive Function
・Built-in Maximum ON Time Limitation Circuit
・Input Compensation at Overcurrent
・Built-in Avalanche Energy Guaranteed High-Voltage Power MOSFET
・Protection functions:
Overcurrent protection (OCP): pulse by pulse
Overload protection (OLP): latch shutdown
Overvoltage protection(OVP): latch
Application
・Digital appliances・White goods
・Office automation (OA) equipment
・Industrial equipment
・Telecommunication equipment
・Other S.M.P.S
Specifications
| Control Method | Quasi-Resonant |
|---|---|
| Type | Power IC |
| Output Current | |
| RDS(ON) (max.) | 1.400 Ω |
| VDSS (min.) | 450 V |
| VCC (max.) | 35 V |
| Oscillating Frequency(typ.) | ― kHz |
| OCP | YES |
| OLP | Latch |
| OVP | Latch |
| Brown-in / out | NO |
| TSD | None |
| Power Consumption at No Load | |
| Package Weight (Typ.) | |
| Automotive Qualified |
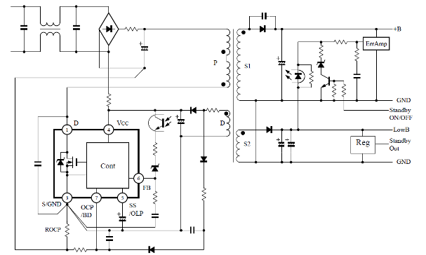
Typical Application

Block Diagram

Selection Guide
STR-W6700 Series Lineup| Part number | Burst operation | Bottom Skip QR |
|---|---|---|
| STR-W67xx | Yes | Yes |
| STR-W67xxF | Yes | No |
| STR-W67xxN | No | Yes |
Questions or Comments?
Please feel free to contact us if you cannot find the desired product from the lineup.