Not Recommended for New Design

STR3A163HD

Package Image

Package : DIP8

RoHS : YES

STR3A100 series are power ICs for switching power supplies, incorporating a power MOSFET and a current mode PWM controll IC in one package.
Including a startup circuit and a standby function in the controller, the product achieves low power consumption, low standby power,
and high cost-effectiveness in power supply systems, while reducing external components.

Design Support

  • Technical Documents

Features

    ・Low Thermal Resistance Package
    ・Current Mode Type PWM Control
    ・Soft Start Function
    ・No Load Power Consumption < 15mW
    ・Auto Standby Function
     Normal Operation: PWM Mode
     Standby: Burst Oscillation Mode
    ・Random Switching Function
    ・Slope Compensation Function
    ・Leading Edge Blanking Function
    ・Bias Assist Function
    ・Protections
     Two Types of Overcurrent Protection (OCP); Pulse-by-Pulse, built-in compensation circuit to minimize OCP point variation on AC input voltage
     Overload Protection (OLP); auto-restart
     Overvoltage Protection (OVP); auto-restart
     Thermal Shutdown Protection (TSD); auto-restartauto-restart

Application

・Low power AC/DC adapter
・White goods
・Auxiliary power supply
・Other SMPS

Specifications

Control Method PWM
Type Power IC
Output Current 33.5 W
RDS(ON) (max.) 2.200 Ω
VDSS (min.) 700 V
VCC (max.) 32 V
Oscillating Frequency(typ.) 100 kHz
OCP YES
OLP Auto Restart
OVP Auto Restart
Brown-in / out NO
TSD Latch
Power Consumption at No Load <15mW
Package Weight (Typ.) 0.51 g
Automotive Qualified

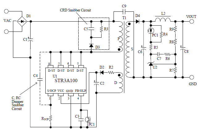
Typical Application

Typical Application

Block Diagram

Block Diagram

Pin Configuration Definitions

Pin Configuration Definitions

Physical Dimensions

Physical Dimensions

Selection Guide

STR3A100 Series Lineup
Part numberPWM
Frequency
VDSSRonOVP/TSD
STR3A1xx67kHz650V1.1~4.0ΩLatch
STR3A1xxD67kHz650V1.1~4.0ΩAuto Restart
STR3A1xxHD100kHz700V2.2~4.2ΩAuto Restart

Questions or Comments?

Please feel free to contact us if you cannot find the desired product from the lineup.